7月18日至20日,“飞域杯”第十届全国大学生生命科学竞赛(科学探究类)全国决赛在烟台大学举行,来自695所高校的21304支团队经网络评审和省级决赛,评选出231所高校的718个项目进入全国决赛。我校医学院的7支入围决赛现场赛的团队,凭借出色的综合实力斩获一等奖2项、二等奖5项和三等奖3项,继省赛后又一次突破国赛历史最好成绩。

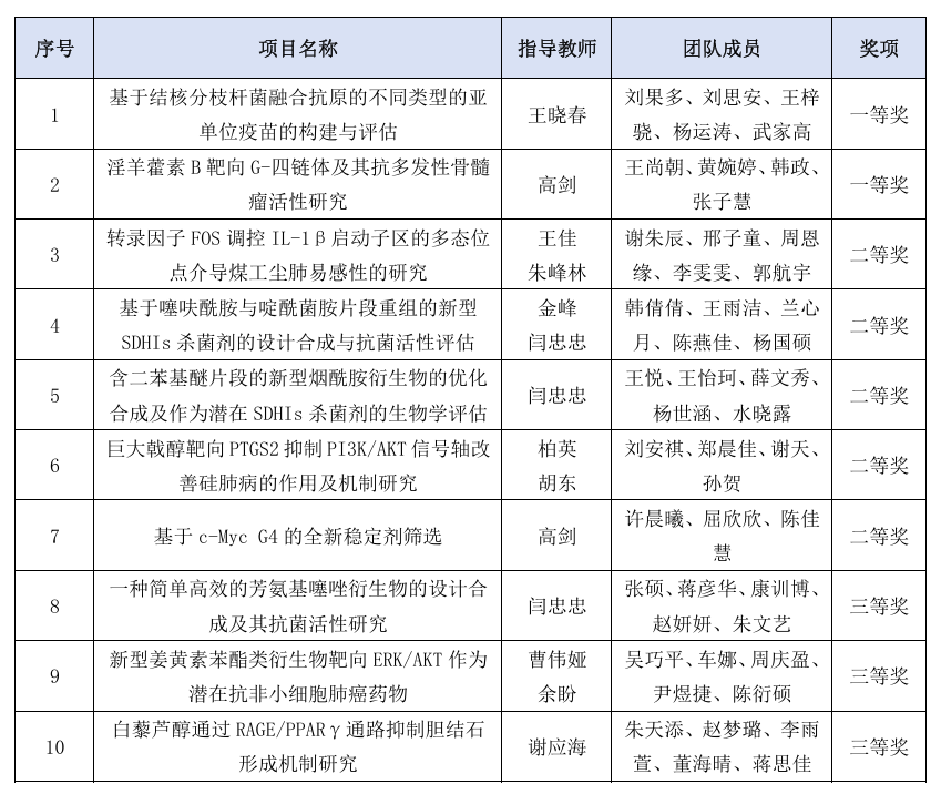
我校获奖团队名单
竞赛自启动以来,学校及学院高度重视,从平台、师资和经费方面给予大力支持和保障。参赛队伍历经参赛材料(研究综述、实验设计、实验记录和论文)上传、网络评审、省赛答辩和国赛答辩等,通过近一年的努力最终斩获佳绩,全面展示了我校师生团队的综合实力。

我校医学院参赛团队合影(供图:会务组)
全国大学生生命科学竞赛(CULSC)是中国高等教育学会《全国普通高校学科竞赛排行榜》上的顶级赛事,旨在培养大学生的社会责任感、创新意识、团队精神和实践能力,促进教学改革。本届竞赛吸引了来自全国各地的695所高校、2万余支团队、8万余名学生参与,为历届赛事规模之最,此次我校的突破性成绩鼓舞了师生的士气。未来学校和学院将进一步强化以赛促教、以赛促学、以赛促创,强化学科交叉的综合性、设计性实践教学,为培养更多高素质、创新型人才而努力。
撰稿:医学院 宋伟 朱瑞
核稿:医学院 田晔 胡东