7月11日至13日,第十届全国大学生生命科学竞赛(科学探究类)安徽赛区暨第八届安徽省大学生生命科学竞赛决赛在安徽师范大学隆重举行。全省26所高校892支团队参赛,经严格网络评审,199支团队晋级省赛决赛,我校医学院18支报名团队中,11支进入省赛决赛现场,医学院许礼发教授担任决赛评审专家。最终,7支队伍获一等奖并全部晋级国赛、5支获二等奖、3支获三等奖,我校获优秀组织奖(排名第一),突破我校参赛以来最好成绩。

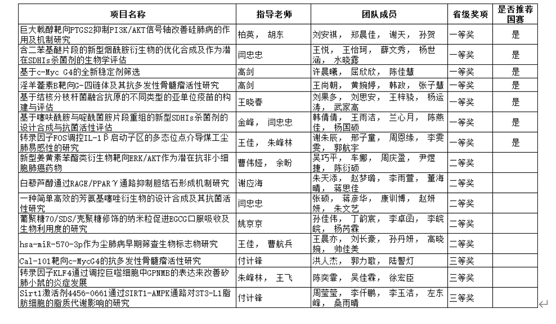
我校获奖团队清单(排序依据排名前后顺序)

许礼发教授代表学校领取优秀组织奖
此次竞赛从筹备到决赛全程受到学校和学院高度重视,医学院广泛动员师生参与,并提供科研平台、师资团队和经费支持等全方位保障。

我校医学院参赛团队合影(供图:朱瑞、会务组)
全国大学生生命科学竞赛(CULSC)是教育部认可、入选中国高等教育学会《全国普通高校学科竞赛排行榜》的顶级赛事,是生命科学领域最具影响力的国家级大学生学科竞赛。此次竞赛为我校提供了"育人载体",突破性成绩进一步鼓舞了师生的士气。近3年,我校在生命科学竞赛全国赛事中屡次摘金夺银,医学院将持续强化学科竞赛,为学校医学人才培育注入创新动力,为学校高质量发展与创建"双一流"目标贡献医学赋能。
撰稿:医学院 朱瑞 周雅
核稿:医学院 田晔 胡东